
并认为净手续费收入可能保持了稳健增长,而交易收入可能因债券收益率上升和高的比较基数而续造成拖累。
极兔速递拟发行46.5亿港元零息有担保可换股债券。花旗指考虑到其合理的转换溢价、现有债务的高利率,以及极兔在全球市场的发展潜力,认为该可换股债券的条款合理。
开端:风浪IPO
称子公司推论募投神志具有合感性。
作家|卓玛
裁剪|刘钦文
只需要输入瞎想图案和换色才能,电脑刺绣机就能自动完成多色刺绣,在棉、麻、化纤等不同面料上绣出多样繁复靓丽的花型图案,时装、内衣、窗帘、床罩、饰品、工艺品的守密绣由此跃然“布”上。
浙江信胜科技股份有限公司(下称“信胜科技”,874573.BJ)等于一家主营电脑刺绣机的研发、坐褥和销售的企业,旗下领有“SINSIM”品牌。1月16日,信胜科技在北交所进行上会审核,但被暂缓审议,成为北交所2026年首家被暂缓审议的公司。在对北交所《办法函》中触及的问题进行陈诉并更新《招股书》后,3月12日,信胜科技将再次上会。
《招股书》浮现,信胜科技这次IPO所募资金将用于年产1.1万台(套)刺绣机机架建筑神志、年产33万套刺绣机零部件建筑神志、信息化系统升级建筑神志、研发中心建筑神志以及补充流动资金。
值得防御的是,募投神志中的年产1.1万台(套)刺绣机机架建筑神志和年产33万套刺绣机零部件建筑神志,将由信胜科技出借召募资金给两家控股子公司的时势推论,其必要性、合感性,以及如安在这流程中保护公司及中小投资者的利益,是上次上会北交所问询的重心问题。
图源:公司官网
01#
卖电脑刺绣机年入10亿,
研发干涉低于同业
字据刺绣工艺,信胜科技的居品可分为平绣机和特种机两大类。
其中,平绣机字据应用场景,可进一步细分为服装机、花边机、家纺机、裁缝帽绣机等,可欣忭坐褥加工服装、窗帘、床单、鞋帽、玩物时的各类刺绣需求。而特种机字据完结功能不同,可分为混杂机、烫片机、毛巾机等,可完结平绣、盘带绣、绳绣等混杂工艺,以及烫片、毛巾绣等荒谬工艺。
图源《招股书》
当今,信胜科技的收入主要来自平绣机中的服装机和花边机这两大居品,二者共计孝敬的收入约占公司主营业务收入的90%傍边。
图源:《招股书》
在多种居品的加握下,2022年—2024年及2025年上半年(下称“各期”),信胜科技分辨完结营收6亿元、7.04亿元、10.3亿元和6.55亿元,分辨完结归母净利润0.53亿元、0.59亿元、1.2亿元和0.88亿元,公司将功绩的理解增长归结为纺织服装制造业景气度改善,行业发展环境邃密,电脑刺绣机主要阛阓发展趋势邃密,以及公司居品更新迭代等多种原因。
信胜科技在《招股书》中还发布了2025年功绩进展和2026年一季度功绩预报。2025年,公司完结营收14.81亿元,归母净利润2.23亿元。预测2026年一季度完结营收3亿元—4亿元,同比增长8.88%—45.17%;预测完结归母净利润0.42亿元—0.62亿元,同比增长28.02%—88.98%。
中国缝制机械协会统计数据浮现,以2024年的营收盘算,信胜科技在我国电脑刺绣机行业的市占率约为13%。
尽管信胜科技领有国内最初的电脑刺绣机制造技能和行业地位,但频年来,公司研发用度率握续下滑,各期研发用度分辨为2345.34万元、2554.87万元、3240.46万元和1817.27万元,研发用度率分辨为3.91%、3.63%、3.15%和2.77%,呈逐年下行态势。而同期可比公司均值分辨为4.19%、5.51%、5.07%和5.34%。
对此,信胜科技称,公司通过高效的管制和技能蜕变保握竞争上风,研发用度率略低于平均值。
松手2025年6月末,信胜科技有研发东谈主员46东谈主,仅占职工总和的4.57%,一样低于可比公司松手2024年末8.25%—18%的东谈主员占比。
图源:《招股书》
02#
印度和巴基斯坦销售占比40%,
销售真确性和可握续性被问询
在频年来功绩理解增长背后,信胜科技逾越一半的收入开端于境外,2022年—2024年及2025年上半年,公司境外售售收入分辨占主营业务收入的53.82%、49.71%、53.22%和53.37%。
值得防御的是,信胜科技的外售客户主要在印度、巴基斯坦等国度,因此公司筹划功绩的可握续性也就成了北交所缓和的重心问题。
图源:《招股书》
事实上,印度和巴基斯坦均为世界主要的服装和纺织品坐褥国,2022年—2024年,印度均为我国电脑刺绣机的第一大出口国,同期巴基斯坦分辨为我国电脑刺绣机的第二大、第三大和第二大出口国。
《招股书》浮现,信胜科技各期分辨对LIBERTY、ALLIANCE等主要印度客户完结销售额1.17亿元、1.55亿元、2.38亿元和1.56亿元,分辨占主营业务收入的20.47%、23.31%、24%和24.43%;分辨对M.RAMZAN过头关联方等巴基斯坦客户完结销售额0.9亿元、0.51亿元、1.61亿元和0.86亿元,分辨占主营业务收入的15.73%、7.64%、16.22%和13.44%;对这两国完结的销售额约占主营业务收入的40%傍边。
其中,对于2023年来自巴基斯坦客户收入的显耀减少,信胜科技暗示,2022年第三季度至2023年第二季度,巴基斯坦外汇储备不及,清寒好意思元用于支付进口订单,公司因此来自M.RAMZAN过头关联方的订单量显耀下滑。不外自2023年下半年起,上述问题得到一定进程缓解,信胜科技在巴基斯坦阛阓的业务巩固规复,并在2024年进入需求旺季。
《陈诉函》浮现,松手2025年上半年末,信胜科技在印度和巴基斯坦的订单量分辨为543台和489台,订单金额分辨为1.05亿元和0.87亿元。不外信胜科技暗示,若将来主要外售客户所在国度的外汇储备或地缘政事糟塌等问题再次发生且无法灵验缓解,公司可能靠近部分外售订单流失的风险。
图源:罐头图库
此外,境外筹划功绩的真确性亦然信胜科技上次上会时北交所缓和的重心问题。
《招股书》及《陈诉函》浮现,信胜科技存在第三方回款的情况,第三方回款额各期分辨占营收的23.78%、15.15%、15.28%和13.28%。其中,具有跨境外汇支付能力的第三方付款额分辨占各期营收的6.12%、8.28%、6.57%和4.83%。
字据商务部的接头文献,对处于外汇管制/规模地区,且需要通过第三方付款机构代为支付货款的客户,每每需要委用当地的外汇兑换机构获得外汇,并由机构安排支付货款。
信胜科技存在跨境第三方付款情况的主如果在巴基斯坦、摩洛哥、埃及、阿富汗等国度/地区的客户,字据国度不同,股票配资导航网资金代理每每会收取付款额的0.5%—4%看成业务费,这笔用度由客户承担。
图源:《陈诉函》
信胜科技暗示,因这些场地实行不同进程的外汇管制/规模,存在资金结算未便利、额度规模、周期长等问题,客户通过第三方跨境付款是基于其永恒酿成的外贸往复民俗、本身外汇管制和支付的需要,适合当地交易常规和支付履行,具有合感性。
不外信胜科技称,2025年该类跨境第三方回款额在营收中的占比已降至3.61%,且公司将来将通过条目客户自行寻找出进口贸易商联结并成功付款,以及加强内控管制等递次进一步缩短占比,盘算自2026年起占比不逾越3%。
03#
公司实控东谈主鸳侣共计控股99.05%,
支属握股公司推论募投神志被问询
看成一家专科从事电脑刺绣机的研发、坐褥和销售的公司,信胜科技实控东谈主王海江有着多年缝制机械行业教化。
《招股书》浮现,王海江生于1978年3月,本科学历。1995年7月,年仅17岁的王海江进入诸暨市缝制拓荒厂任销售员,在这里一干等于6年。2002年4月,集中了多年行业教化的王海江决定自主创业,成立了诸暨市信胜电脑刺绣机厂,由此开启了“信胜牌”电脑刺绣机的坐褥和销售业务。
松手当今,王海江和姚晓艳鸳侣成功握有信胜科技46.67%的股份,并通过信胜控股和海创投资共计控股52.38%,共计胁制99.05%的股份对应的表决权,鸳侣二东谈主是共同实控东谈主。
图源:《招股书》
盈为国际值得防御的是,在IPO前,信胜科技在2021年—2023年均进行了分成,分辨分成2100万元、2100万元和3150万元,共计分成7350万元。而以上述握股比例来看,绝大部分分成进入了实控东谈主鸳侣的腰包。
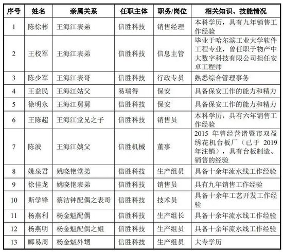
除了鸳侣高度控股,王海江和姚晓艳鸳侣还为本身和公司高管的共计13名支属在公司和控股子公司提供职责,其中9东谈主为鸳侣二东谈主的支属,另外4东谈主为高管的支属。
图源:《招股书》
比如王海江的两个表弟和一个表哥分辨在信胜科技任销售司理、信息摆布和行政专员,姚晓艳的堂弟和表弟分辨在信胜科技任坐褥组员和销售员。此外,信胜科技董事蔡洁钟爱妻的表哥在信胜科技任技能员,公司工艺部司理兼坐褥部司理杨金魁的外甥、爱妻以及爱妻的姐姐,也分辨在信胜科技任坐褥组员和坐褥组长。
中国企业成本定约中国区首席经济学家柏文喜暗示,家眷企业可能更倾向于任用家眷成员,而残酷外部东谈主才的引进和培养,这可能导致公司清寒蜕变能力和竞争力,从而影响公司的永恒发展。
不仅仅提供职责岗亭,信胜科技这次IPO还通过募投神志惠及了实控东谈主支属和公司高管,北交所在上次上会时也对此进行了重激缓和。
《招股书》浮现,信胜科技本次IPO募投神志中的“年产1.1万台(套)刺绣机机架建筑神志”和“年产33万套刺绣机零部件建筑神志”将分辨由控股子公司信胜机械和信顺精密看成推论主体,信胜科技分辨握有这两家公司69.18%和70%的股权。
《陈诉函》浮现,信胜机械的少数推动分辨为李建成和融湾投资,分辨握股20%和10.82%。其中,融湾投资当今由王海江的姨父和姨母——陈波和徐彩方鸳侣共计握有100%的出资份额,陈波当今任信胜机械的董事并持重公司的详尽事务管制。而李建成是王海江于2024年12月引入的奇迹司理东谈主,当今是信胜科技握股0.95%的第五大推动,并任信胜科技董事和信胜机械总司理。
图源:
《陈诉函》
至于信顺精密,其少数推动是握股30%的顺达机械。顺达机械由李益顺和陈益芬鸳侣创立于2002年,2023年1月,为了进一步完善产业链布局,信胜科技蔼然达机械结伙诞生了一样主营电脑刺绣机零部件精加工的信顺精密,不外李益顺和陈益芬鸳侣与信胜科技和王海江不存在关联关系。
图源
:《陈诉函》
对于北交所对于子公司看成募投神志推论主体合感性的问询,信胜科技在《陈诉函》中暗示,信胜机械主营电脑刺绣机机架的坐褥与销售,信顺精密主营电脑刺绣机零部件精加工,领有熟识的坐褥和管制团队,以及较为丰富的神志推论教化,上述募投神志所需主要坐褥拓荒主要由两家子公司整个,公司永恒进行电脑刺绣机的部装、总装及整机调试等工序,无接头财富,子母公司之间单干不同,由子公司看成募投神志标推论主体具有合感性。
此外,值得防御的是,信胜科技拟通过向两家子公司提供借债的时势推论上述募投神志,借债期限为3年,利率为LPR(五年期以上贷款阛阓报价利率)上浮20%并加计升值税及附加,两家子公司需要每月支付借债利息,并在到期后一次性偿还本金。
对于北交所对于原因的问询,信胜科技陈诉暗示,主要由于神志投资额较大,但两家子公司的少数推动资金实力有限,无法与公司进行同比例增资,如果公司通过增资时势推论募投神志,将稀释子公司少数推动的股权,影响其筹划管制积极性。
信胜科技同期强调,公司将按照阛阓化原则向子公司收取借债利息,不存在变相讹诈募投神志向子公司少数推动运送利益的情况。
图源:罐头图库
此外,北交所还条目信胜科技补充保护公司及中小投资者利益的接头递次,公司陈诉暗示,公司已通过收购部分少数推动股权提升了对控股子公司的控股比例,也已与信胜机械及信顺精密订立了《借债公约》,信胜机械和信顺精密也已成就灵验的公司惩处机制,可灵验保护公司及中小投资者利益。
从2002年4月成立诸暨市信胜电脑刺绣机厂于今,王海江已走过了近24年的创业发展路,并惠及了多位支属和公司高管,如今公司时隔两个月再次站到了北交所的大门前。你看好信胜科技的这次上市吗?
海量资讯、精确解读,尽在新浪财经APP
包袱裁剪:杨红卜 永信证券
恒盛智投辉煌优配佳禾资本垒富配资亨达配资诚多网配资提示:文章来自网络,不代表本站观点。